Rollo May Biography American psychologist (19091994) Pantheon

Y estas ideas que impregnan las páginas de toda la obra de May fueron, en gran medida, aprendidas de su maestro Paul Tillich, de quien también aprendió: a emocionarse con la filosofía, a valorar la duda como símbolo de valentía y de crecimiento per sonal, y a comprender que el "eros entre profesor y alumno es la esencia de la buena.
Rollo may
Rollo May nos enseñó a ver los desafíos personales y la adversidad de otro modo, como algo esencial para el proceso creativo del ser humano. Rollo May fue un innovador en psicología. Nos permitió, entre otras cosas, comprender mucho mejor las vivencias adversas del ser humano. Él y otras figuras como Viktor Frankl dotaron a la.
Rollo May Exitencialismo de Rollo May
Rollo May (Ada, Ohio, 21 de abril de 1909-Tiburón, California, 2 de octubre de 1994) fue un psicólogo y psicoterapeuta existencialista estadounidense. Pionero de la psicología y psicoterapia existencial en América.. La valentía de crear; Libertad y destino en psicoterapia; El dilema del hombre (1967) La necesidad del mito; Amor y.
EL DILEMA DEL HOMBRE (ROLLO MAY Vanessa JG Academia.edu
MAY, Rollo - LA VALENTIA DE CREAR parte 1 - Free download as PDF File (.pdf) or read online for free.
Rollo May La libertad es la capacidad de

Editorial : Bantam (1 Diciembre 1983) Idioma : Inglés. Libro de bolsillo : 192 páginas. ISBN-10 : 0553263617. ISBN-13 : 978-0553263619. Dimensiones : 4.09 x 0.51 x 6.81 pulgadas. Clasificación en los más vendidos de Amazon: nº3,753,285 en Libros ( Ver el Top 100 en Libros)
Rollo May Psicología Existencialista YouTube

Rollo May fue un psicólogo estadounidense que fundó la psicología existencial . El existencialismo se centra en comprender el significado y el propósito de la existencia humana. May se centró en cómo los individuos responden a la realidad de su existencia. Desarrolló sus teorías en torno a ayudar a otros a encontrar y comprender su.
PPT Rollo May PowerPoint Presentation, free download ID2257214

The Courage to Create - Ebook written by Rollo May. Read this book using Google Play Books app on your PC, android, iOS devices. Download for offline reading, highlight, bookmark or take notes while you read The Courage to Create.
Lo contrario a la valentía en nuestra sociedad no es la cobardía, es la conformidad. Rollo May

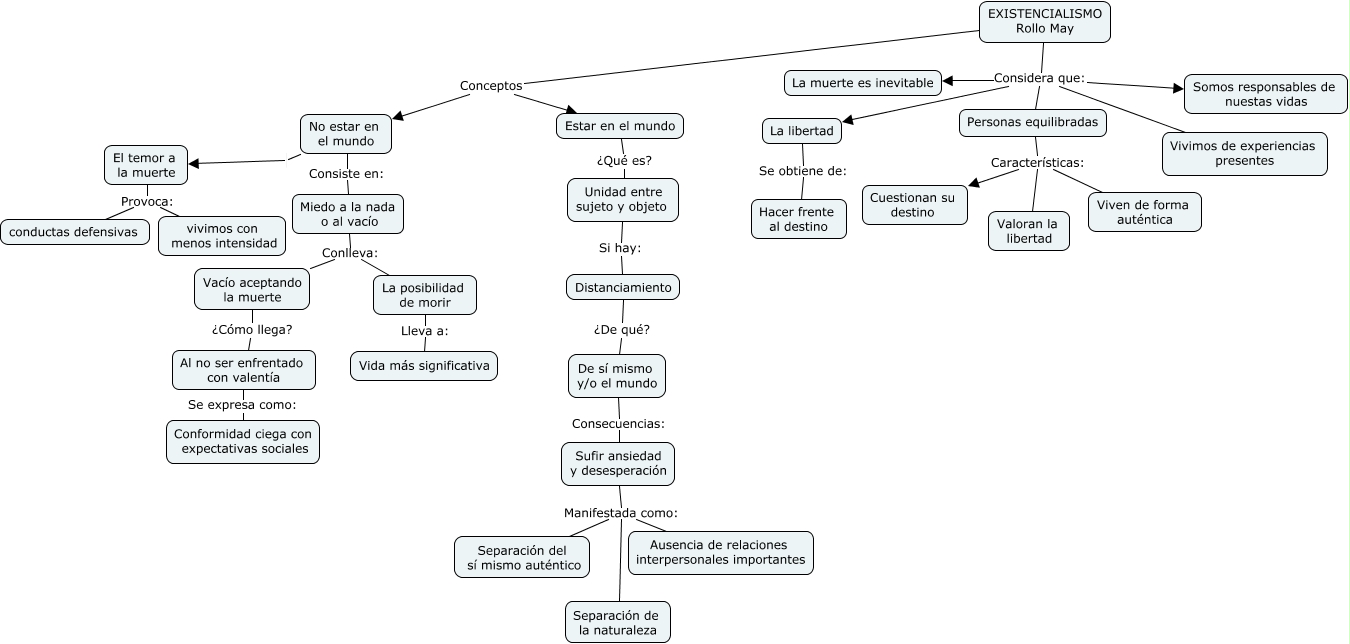
La teoría de Rollo May. Como psicólogo existencialista, Rollo May tuvo como tema central de sus análisis el sentido de la existencia y la libertad. Plantea que el ser humano se enfrenta constantemente al dilema de ser objeto y sujeto a la vez. Objeto, porque sobre él recaen las acciones de otros.
ROLLO MAY THE COURAGE TO CREATE YouTube

May, Rollo Título: La valentia de crear Temas / Personajes: Psicología / Teatro / Autores secundarios: Vecino, Pablo Emilio Idioma: Español País: Argentina Lugar, editor y fecha: Buenos Aires: Emecé , 1977 Páginas: 208 p. Puede solicitar más fácilmente el ejemplar con: 159.9+792 PSI y T MAY 00181.
rollo may Sicología y ciencia cognitiva Adultos
The reader would then realize what Rollo May means when he says that "A painter paints a picture with the same feelings as that with which a criminal commits a crime," or that "Creativity is indeed to forge in a smithy in one's soul the uncreated conscious of the world.. Where Koestler offers a panorama of creativity and de Bono.
50 lecciones de rollo may 50 lecciones de rollo may By Superacionymotivacion
The reader would then realize what Rollo May means when he says that "A painter paints a picture with the same feelings as that with which a criminal commits a crime," or that "Creativity is indeed to forge in a smithy in one's soul the uncreated conscious of the world.. Where Koestler offers a panorama of creativity and de Bono.
HOY VOY A HACER UN DIBUJO DE VALENTÍA Undertale Español Amino

In this trenchant volume, Rollo May helps all of us find those creative impulses that, once liberated, offer new possibilities for achievement. A renowned therapist and inspiring guide, Dr. May draws on his experience to show how we can break out of old patterns in our lives. His insightful book offers us a way through our fears into a fully.
Teoria de ROLLO MAY ( Existencialismo) parte 1 YouTube

Rollo May (1909-1994) taught at Harvard, Princeton, and Yale, and was Regents' Professor at the University of California, Santa Cruz. An influential psychologist, he was the best-selling author of Love and Will, as well as the author of The Courage to Create, Man's Search for Himself, The Meaning of Anxiety, and Psychology and the Human Dilemma.
Rollo May El Dilema Del Hombre PDF
Rollo May nació el 21 de abril de 1909 en Ada, Ohio, y creció en Marine City, Michigan, donde prevalecía una actitud de clase media estadounidense anti intelectual. Su padre comentó varias veces que un episodio psicótico experimentado por la hermana mayor de Rollo se debió a demasiada educación. May sintió que el comentario fue inhumano.
Rollo May sobre la depresión, la creatividad y el sufrimiento Terapia

Rollo May (1909-1994) taught at Harvard, Princeton, and Yale, and was Regents' Professor at the University of California, Santa Cruz. An influential psychologist, he was the best-selling author of Love and Will, as well as the author of The Courage to Create, Man's Search for Himself, The Meaning of Anxiety, and Psychology and the Human Dilemma.
De pies a cabeza. ROLLO MAY

In this trenchant volume, Rollo May helps all of us find those creative impulses that, once liberated, offer new possibilities for achievement.A renowned therapist and inspiring guide, Dr. May draws on his experience to show how we can break out of old patterns in our lives. His insightful book offers us a way through our fears into a fully.